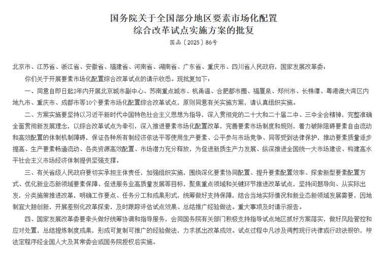
国务院常务会议解读——要素市场化配置综合改革试点的信号与路径
在中国经济迈向高质量发展的关口,一场围绕“要素”的深刻变革正在展开。国务院常务会议研究部署实施要素市场化配置综合改革试点工作,释放出一个十分清晰的信号 从依靠要素数量扩张转向依靠要素效率提升。这不仅是一次技术层面的制度微调,更是推动新一轮全面深化改革、优化营商环境、激活各类生产要素潜能的重要突破口。当前国内外环境更趋复杂,传统增长动能逐渐减弱,通过改革试点在关键领域先行先试、以点带面,成为增强经济韧性与竞争力的关键抓手。如何理解这次国务院常务会议的深意,如何把握要素市场化配置综合改革的方向和重点,成为政策、产业和市场主体共同关注的核心议题。
把握要素市场化改革的本质 从计划主导到规则主导
所谓要素市场化配置综合改革,本质上是要将土地、资本、劳动力、技术、数据等关键生产要素,从行政主导配置为主,转向更加依托市场供需关系、价格信号和法治规则进行配置。在过去较长一段时间内,我国依托投资拉动和要素投入,实现了高速增长,但也出现了要素价格扭曲、资源错配、效率不高等问题。例如部分地区土地低价出让导致低端产业聚集,部分资金长期沉淀在低效率领域,人才跨区域流动的体制性障碍依然存在。国务院常务会议明确提出以改革试点为突破,通过系统集成的制度创新,推动要素在更大范围内自由有序流动、平等交换,实现要素在各行业、各区域之间向效率更高的领域集中,这意味着发展方式从“要素堆砌”向“制度驱动与效率驱动”转型。
土地要素改革 优化空间布局与产业结构
在要素中,土地具有基础性和约束性特征,是本轮要素市场化配置综合改革的重点之一。国务院常务会议研究的试点思路中,对土地要素的改革既包括“增量更精准配置”,也涵盖“存量更高效利用”。一方面,通过完善城乡统一的建设用地市场、推进工业用地弹性出让、长期租赁、先租后让等制度,鼓励地方在不突破红线和底线的前提下,更灵活地支持先进制造业、战略性新兴产业落地。加快盘活存量低效用地,推动“僵尸企业”退出、老旧园区改造升级,使有限的土地资源真正向技术密集、附加值高、绿色低碳的项目集中。以东部某沿海城市的试点经验为例,当地通过建立统一的土地信息平台,对存量工业用地进行分类评估、分级处置,三年内盘活了大量低效用地,引入了多个数字经济与高端装备项目,工业增加值增速明显高于土地投入增速,土地要素利用率有了质的提升。

资本要素改革 完善多层次金融支持与价格发现机制
资本是现代经济运行的“血液”,资本要素的市场化程度,直接关系到社会资源的配置效率。此次国务院常务会议强调,要素市场化配置综合改革试点离不开金融体系和资本市场的协同配合。要在提高金融资源直达实体经济能力、拓宽企业融资渠道、完善风险定价机制等方面形成系统性创新。一是通过完善多层次资本市场,扩大科创板、北交所等服务创新型中小企业的功能,推动科技成果资本化、股权化,让技术与资本在更高水平上融合。二是深化利率和汇率市场化改革,发挥价格信号在资本跨区域、跨行业配置中的作用。三是更加重视民营企业和小微企业的金融可得性,通过政策性金融工具、政府性担保、增信机制等方式,缓解“融资难、融资贵”问题。在某试点地区,地方政府推动设立科技成果转化基金与产业母基金并行运作,引导社会资本聚焦专精特新企业,不仅提升了资本要素配置效率,也带动了区域创新能力整体跃升。

劳动力要素改革 释放人口红利向人才红利转变
随着人口结构变化,“人口红利”逐步转向“人才红利”,劳动力要素的市场化配置成为改革的关键环节。国务院常务会议提出,要在综合改革试点中统筹推进户籍制度改革、人才流动政策优化以及职业技能提升体系建设,使人尽其才、才尽其用真正落地。一是推进更高水平的城乡基本公共服务均衡化,降低劳动力跨区域流动门槛,让人能够“流得动、留得下”。二是完善多层次职业教育与终身学习体系,通过财政补贴、企业培训、校企合作等方式提升劳动者技能,使劳动力要素在技能结构上更加适配新产业、新业态需求。三是探索更加灵活的用工机制,在保护劳动者合法权益前提下,适度支持平台就业、灵活用工等新模式。某中西部城市在改革试点中,对接区域产业布局变化,建立了“产业学院+企业实训基地”一体化平台,两年间为当地制造业和现代服务业输送了大批技术工人,吸引了不少沿海地区返乡人才,有效缓解了结构性用工短缺问题。
技术和数据要素改革 培育数字经济时代的核心生产力

在新一轮科技革命与产业变革背景下,技术和数据正逐步成为最具增长潜力的新型生产要素。国务院常务会议围绕实施要素市场化配置综合改革试点,特别强调要加快培育和规范发展数据要素市场,推动科技成果转化机制创新。技术要素方面,重点在于完善知识产权保护制度和科技成果收益分配机制,赋予科研人员更大处置权,让“沉睡的专利”转化为现实生产力。数据要素方面,则需要健全数据产权、交易、流通、收益分配和安全治理的基础性制度,探索数据资源确权登记、数据产品定价、数据交易平台监管等制度创新。例如在某国家级新区的试点中,政府搭建了区域性公共数据交易平台,引导金融、交通、能源等行业企业在确保隐私与安全的前提下共享数据,通过算法模型和场景应用形成数据产品对外交易,实现了数据要素“可计量、可评估、可定价”。实践表明,数据资源高度集成与规范流通,不仅提升了当地城市治理精细化水平,也催生出一批专注于算法服务、数字孪生和智能运维的新企业,成为区域经济新的增长点。
综合改革试点的制度设计 强调系统集成与可复制推广
要素市场化配置改革的复杂性,在于其牵涉面广、耦合度高,任何单项改革都可能与其他领域发生联动。国务院常务会议强调,要在试点中坚持系统观念与统筹协调,注重顶层设计与基层探索的有机结合。一方面,中央要明确总体方向、基本原则和底线要求,形成统一的制度框架,确保改革不发生系统性风险。要充分发挥地方主动性,让不同地区结合自身资源禀赋和产业结构,开展差异化、组合式改革探索。更为关键的是,要建立完善的评估与反馈机制,对试点中的成功做法进行归纳提炼,形成一批可复制可推广的制度成果,再通过法律、行政法规和政策文件加以固化,推动从“试点突破”走向“整体跃升”。某沿海发达省份在此前的营商环境和要素配置改革中,形成的“企业全生命周期服务平台”“土地弹性出让模式”等经验,已经通过国务院层面的政策机制在全国多个地区推广,带动了更大范围的市场化改革红利释放。
强化法治和监管护栏 让市场在要素配置中更有效
要素市场化配置并不意味着“放任自流”,而是要在法治框架下充分发挥市场在资源配置中的决定性作用,并更好发挥政府作用。国务院常务会议在部署综合改革试点时,明确要求同步完善相关法律法规和监管规则,防止在要素交易、定价、流通中出现垄断、操纵、侵权或安全风险。一方面,在土地、资本、数据等要素交易领域,要通过信息公开、信用约束、反垄断和反不正当竞争制度,营造公平有序的市场秩序。在涉及公共利益和国家安全的关键环节,要加强审查与监管,对跨境资本流动、重要数据出境等行为设定清晰边界。通过“坚实法治底座+透明监管规则”,既保障了市场主体的预期稳定和权利安全,又为要素在更大范围内的自由有序流动创造良好环境,真正实现市场化配置与高水平安全的动态平衡。
对企业和地方的现实启示 主动适应要素重构的新格局

综合来看,国务院研究实施要素市场化配置综合改革试点工作,不只是宏观层面的政策调整,更会深刻改变企业经营和地方发展的现实环境。对于企业而言,要提前布局要素结构优化,重视技术创新和数字化转型,提升人力资本质量和数据资源利用能力,从传统依赖土地、低成本劳动力的模式,转向依托技术、品牌、组织效率的高质量发展路径。对于地方政府而言,则应主动从“要素供给者”向“制度供给者”转变,将更多精力放在规则建设、平台搭建、公共服务和营商环境优化上,以制度优势吸引要素集聚。在参与综合改革试点过程中,要重视风险识别和社会预期管理,既勇于突破旧有束缚,又确保改革在稳定大局下稳步推进。可以预见,随着要素市场化配置综合改革的不断深化,要素流动更顺畅、配置更高效、创新更活跃的新格局将逐步形成,为中国经济在复杂环境中保持中高速增长和高质量发展提供坚实支撑。




需求表单